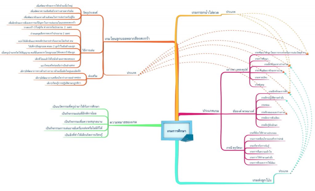
เกมการศึกษา
Preview
| Type: | JPEG image |
|---|---|
| Created: | Sunday, 20 November 2016, 2:49 PM |
| Last modified: | Sunday, 20 November 2016, 2:49 PM |
| Size: | 81K (82903 bytes) |
| Download: | Download |
| Type: | JPEG image |
|---|---|
| Created: | Sunday, 20 November 2016, 2:49 PM |
| Last modified: | Sunday, 20 November 2016, 2:49 PM |
| Size: | 81K (82903 bytes) |
| Download: | Download |